双十一了,好物清单、什么值得买之类的内容铺天盖地,到底我们在消费的时候受到哪些东西影响,我觉得需要研究一下消费决策模型。根据恩格尔(Engel)等提出的 EBK 模型可以看出消费时原来是这么样复杂,哪怕买瓶水、买个包子都无形中被这么多因素影响着。为了自己的钱包,我觉得很有必要建立属于自己的消费决策模型。

消费是如何产生的
根据 EKB 模型,消费决策是由五步构成的:
1. 认识问题
当人们认为理想与实际之间有差距时,便产生了问题,问题产生后则整个系统(内外)便开始运作,目标也化成了具体的行动。例如:工作了半天感觉肚子饿了,继续饿着就没力气干活了,看来需要找点吃的了。
2. 收集信息
当人们发现了问题的存在,便会去搜寻相关的信息,信息搜寻又可分为内部搜寻与外部搜寻两种,所谓内部搜寻是指在其现有资料或过去的购买经验中去寻找。当内部搜寻无法满足其需要时,便会转由外部寻找,所谓的外部搜寻诸如大众传播媒体、行销人员及亲友等。例如:
- 上次朋友推荐说办公室楼下的面条,赶紧去尝尝解决一下饿肚子问题;
- 办公的地点人生地不熟的,不知道去哪里找吃的,群里问问有没有人知道或者直接美团上搜搜看;
3. 评估方案
收集到信息之后就需要判断一下哪个更好,哪个跟适合。例如:
- 面馆人太多了,要排队等很久,包子铺人少而且味道不错;
- 不行,最近工作太幸苦了,需要好好补补,奢侈一下买份豪华牛排套餐犒劳一下自己;
- …
4. 选择执行
当评估了各种可能的方案后,便会选择一个最能解决原始问题的方案并采取消费行为。例如:
- 买份豪华牛排套餐加上星巴克咖啡;
- 买份性价比高的大排面;
5. 结果反馈
当消费并使用了某产品后,可能发生满意或购买认知失调两种结果,并存储于记忆当中。例如:
- 楼下的西餐店的牛排太难吃了,而且等餐化了很长时间,下次再也不去了;
- 大排面量大、料足,味道出奇的好,还能加面,下次还去;
我的消费决策模型
知彼
商家为了刺激消费,常常会巧妙地运用心理学知识。这些心理技巧潜移默化地影响着我们的消费决策。下面就来详细介绍一些常见的商家常用的心理学知识:
1. 稀缺性原理:
- 限时限量:创建一种紧迫感,让人们觉得如果不马上购买就会错过。
- 独家产品:强调产品的独特性和稀缺性,让人们产生 “拥有感”。
- 库存告急:通过展示库存数量,营造抢购氛围。
2. 社会认同感:
- 明星代言:利用名人效应,让人们相信产品值得信赖。
- 用户评价:展示其他用户的正面评价,增加产品的可信度。
- 从众心理:强调产品受欢迎程度,让人们跟风购买。
3. 锚定效应:
- 原价标注:先展示一个高价,再标出折扣价,让人觉得捡了便宜。
- 对比效应:将产品与更昂贵的同类产品进行比较,凸显其性价比。
4. 损失厌恶:
- 免费试用:提供免费试用,让人们产生使用习惯,一旦停止使用就会感到损失。
- 退货保证:提供无风险购买,降低购买门槛。
5. 互惠原则:
- 赠品:提供小礼品或赠品,让人们产生回报的心理。
- 免费试用:通过免费试用建立关系,为后续销售做铺垫。
6. 喜欢原则:
- 相似性:强调产品与消费者之间的相似性,增加好感度。
- 赞美:给予消费者赞美,让他们产生愉悦感。
7. 权威原则:
- 专家背书:引用专家意见,增加产品的权威性。
- 认证标志:使用各种认证标志,提高产品的可信度。
8. 承诺一致性:
- 小额承诺:先让消费者做出一个小小的承诺,再引导他们做出更大的承诺。
- 公开承诺:让消费者公开自己的决定,增加其坚持的可能性。
知己
理解消费决策的心理过程并据此做出明智的消费选择是至关重要的。下面提供了一个优化后、更具可操作性的消费决策分析和思考方法,整合了心理学原理和实践指导:
1. 内在需求与外部影响分析:
- 识别核心需求:深入分析自己寻求解决的是哪一种内在需求,如基本需求、社交需求还是个人成长需求。需求是指那些必须满足以维持基本生活水平的必需品,而欲望则更多关联于提升生活质量的选择性购买。
- 评估外部因素:反思购买决策是否受到外部因素如广告、同伴压力或社会趋势的影响。
2. 信息搜集与处理:
- 全面信息搜集:通过多种渠道搜集关于产品或服务的全面信息,包括正反两面的评价和数据。
- 理性评估:比对不同的选项,从功能性、性价比、可持续性等多个角度进行客观评估。
3. 情绪因素与理性平衡:
- 情绪自我检查:认知到目前的情绪状态,并审视这些情绪是否可能影响消费决策。学会管理这些情绪,避免它们在决策过程中起重要作用。
- 避免冲动消费:实施 “冷却期” 原则,给自己一段时间(例如 24 小时)来考虑是否真的需要购买。
4. 财务评估与计划:
- 制定严格预算:确保消费决策符合个人或家庭的长期财务规划与预算。
- 成本效益分析:从长期角度考虑购买的成本与其带来的效益和价值。
5. 反思、学习与调整:
- 后置反馈循环:消费后,进行深度反思,比如满意度、是否满足了预期的需求等。
- 持续信息更新与学习:定期回顾和更新自己对市场的理解以及消费决策的影响因素。
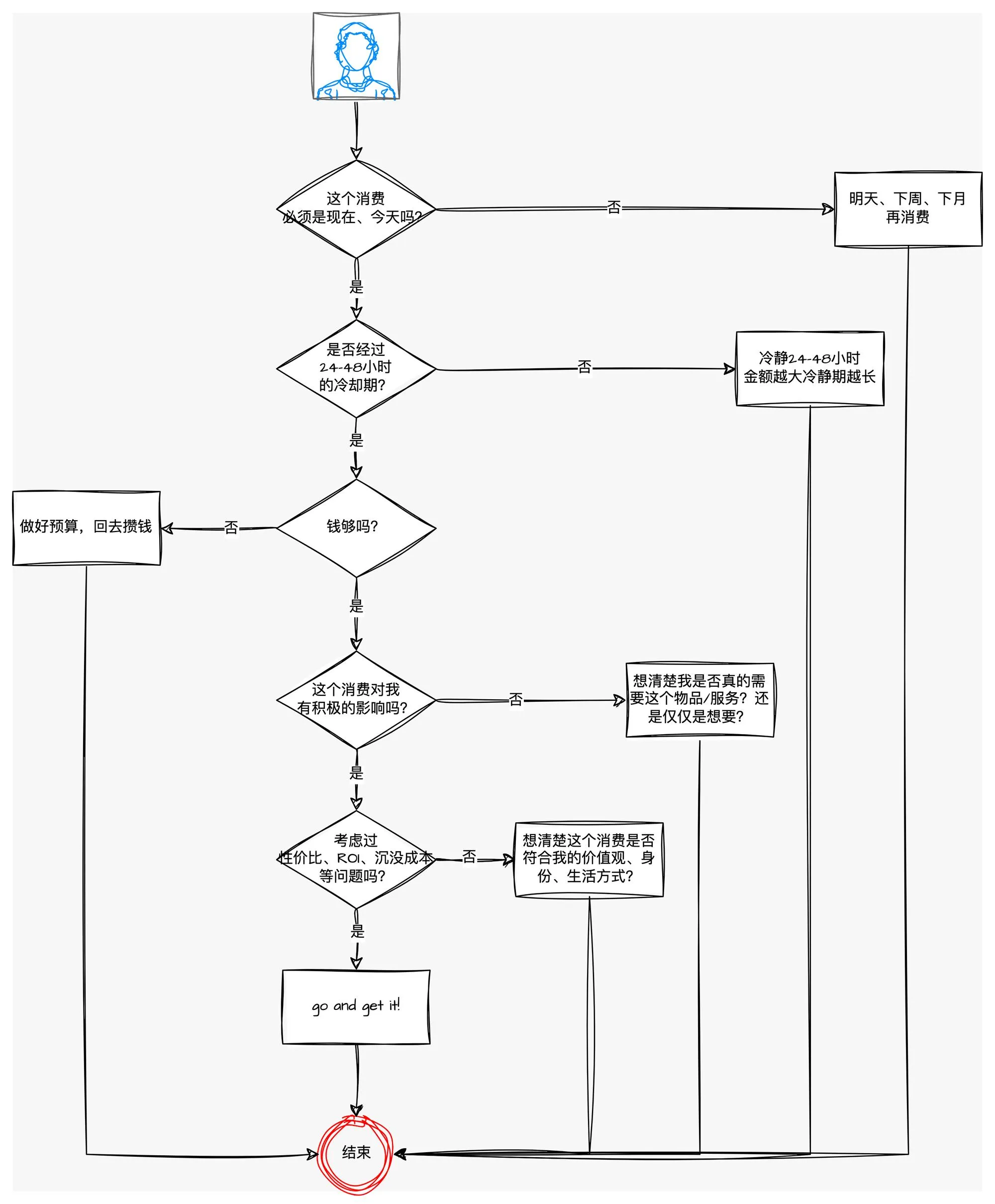
消费决策检查清单
最后分享一个我自己正在尝试使用的简单消费决策逻辑:

使用说明:
- 在每次消费前,逐条认真思考并诚实回答。
- 如果有一条或多条无法勾选,说明你可能需要重新考虑这个消费决定。
- 对于大额消费,建议多次重复几次。
- 建立一个消费日记,记录每次购买的物品、金额、原因以及是否满意。
- 了解基本的财务规划和投资知识,帮助你做出更明智的消费决策。
- 这份检查清单可以根据个人需求进行调整和扩展。例如,如果你非常关注可持续发展,可以增加一条 “这个产品是否环保?”;如果你对健康生活方式很在意,可以增加一条 “这个产品是否健康?”
- 不要被情绪冲昏头脑,多问自己是否真的需要。
- 不要只看一家,多比较几家,选择最适合自己的。免费的东西往往伴随着隐藏的成本。